RISE Tools and Infrastructure

Software

RISE support research by conducting data analysis, sample size calculations and power analysis, randomization, and results presentation (tables, figures, etc.) with the following programming languages: SAS, SQL, R, Python, and GIS.

Submit a Service Request Form

To set up an appointment with our team, please complete the following service request form:

Service Request Form

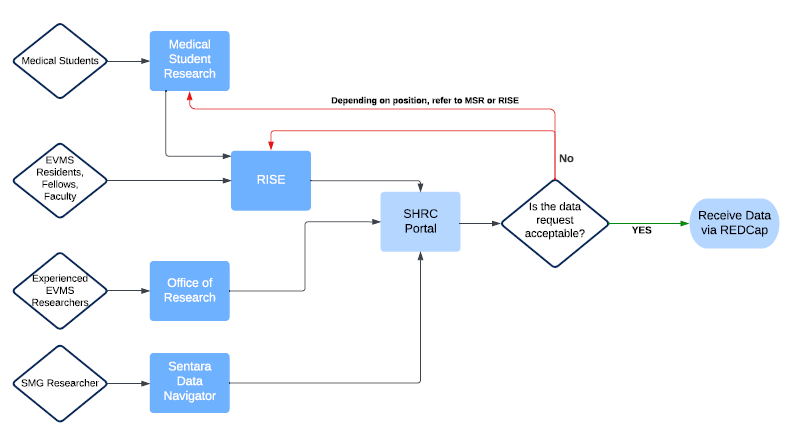
Submit a VHI Data Request Form

To receive data from the Virginia Health Information database, please complete the following data request form:

VHI Data Request Form

Submit a TriNetX Access Request Form

To gain access to aggregate, patient-level Sentara Healthcare data, please complete the following access request form:

Sentara Research Data Requests (airtable.com)

Point of Contact for TriNetX and Sentara EPIC Requests

Contact

Research & Infrastructure Service Enterprise